怀孕本是充满期待的旅程,但对部分女性而言,产科抗磷脂综合征(OAPS)却像一场突如其来的风暴——反复流产、胎儿生长受限、重度子痫前期等不良结局,让20%-30%的患者即便接受标准治疗仍面临困境。
近日,发表于《Advanced Healthcare Materials》的一项重磅研究,为难治性OAPS患者带来了新希望!山东大学科研团队通过动物模型、胎盘芯片、分子实验等多维度验证,首次明确辛伐他汀可通过激活KLF2/eNOS信号通路,逆转OAPS引发的胎盘灌注不足和滋养层功能损伤,有望成为该疾病的新型治疗药物。
原文链接:https://pubmed.ncbi.nlm.nih.gov/41735776/
一、OAPS为何如此凶险?
OAPS是一种由抗磷脂抗体(aPLs)驱动的自身免疫性疾病,其核心危害在于:
- 抗体攻击胎盘滋养层细胞,导致螺旋动脉重塑障碍,血管狭窄、炎症浸润;
- 子宫胎盘血流动力学异常,呈现高阻力、低灌注状态,胎儿供氧供能不足;
- 滋养层细胞侵袭能力下降,无法形成健康的母胎循环界面,最终引发不良妊娠结局。
传统治疗以低剂量阿司匹林+低分子肝素为主,但仍有大量患者对治疗无响应,亟需更有效的治疗策略和明确的作用机制支撑。
二、科研新突破:辛伐他汀的"救命"机制
研究团队创新性地结合了OAPS小鼠模型与胎盘芯片技术,层层拆解辛伐他汀的治疗作用:
1)改善妊娠结局,修复血管损伤
在OAPS小鼠模型中,辛伐他汀显著降低了胎儿吸收频率、增加胎儿重量,同时缓解了蜕膜血管增生、管壁增厚、纤维素样坏死等病理损伤。免疫检测显示,它能有效抑制IL-1β、IL-6等炎症因子,以及VCAM-1、ICAM-1等黏附分子的过度表达,减轻血管内皮炎症。
2)纠正血流动力学,提升胎盘灌注
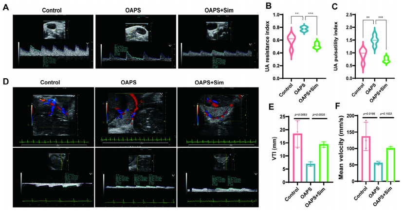
超声检测证实,辛伐他汀可降低OAPS小鼠子宫动脉的搏动指数(PI)和阻力指数(RI),减少血管阻力,同时恢复内皮型一氧化氮合酶(eNOS)的表达,改善血管舒张功能,让胎盘获得充足的血液供应。

辛伐他汀改善产科抗磷脂综合征小鼠的子宫动脉血流动力学。(A)胎盘子宫动脉的超声定位及各组代表性的彩色多普勒和脉冲波频谱图;(B、C)子宫动脉血流参数搏动指数(PI)、阻力指数(RI)的定量分析(样本量 = 4,单因素方差分析);(D)子宫动脉分支水平血流的彩色多普勒和脉冲波图像;(E、F)子宫动脉分支血流参数速度时间积分(VTI)、平均流速的统计分析(样本量 = 3,单因素方差分析)。
3)胎盘芯片验证:逆转高剪切应力下的滋养层损伤
为模拟早孕母胎界面微环境,研究团队构建了包含滋养层细胞(EVT)和人脐静脉内皮细胞(HUVEC)的胎盘芯片。结果发现:
- 高剪切应力会显著抑制EVT的侵袭能力(OAPS的关键病理特征);
- 辛伐他汀可通过上调eNOS表达、抑制炎症、恢复基质金属蛋白酶2(MMP2)水平,间接促进EVT侵袭,为螺旋动脉重塑创造条件。
4)核心机制:激活KLF2/eNOS信号通路
转录组测序和分子实验最终锁定关键通路:抗磷脂抗体(aPLs)会抑制内皮细胞中KLF2( Kruppel样因子2)和eNOS的表达,而辛伐他汀可逆转这一抑制效应,通过KLF2/eNOS信号轴维持内皮细胞稳态,从根源上改善胎盘功能。
三、实验成功的关键帮手:优质ELISA试剂盒
精准的实验结果离不开可靠的检测工具。本研究中,炎症因子(IL-6、IL-1β)和基质金属蛋白酶2(MMP2)的定量检测,均采用了Reed Biotech ELISA试剂盒,其稳定的性能为机制验证提供了关键数据支撑:
- 人高敏IL-6 Elisa 试剂盒(货号:RE3186HG)
- 人IL-1β Elisa 试剂盒试剂盒(货号:RE1074H)
- 人MMP-2 Elisa 试剂盒试剂盒(货号:RE1838H)

酶联免疫吸附试验(ELISA)检测通道流出液中白细胞介素 - 1β、白细胞介素 - 6 及基质金属蛋白酶 - 2(MMP-2)的浓度(样本量 = 3,单因素方差分析)
无论是基础科研中的分子机制验证,还是临床样本的标志物检测,优质的ELISA试剂盒都是科研工作者的得力助手,助力精准解析疾病病理过程。
四、临床意义与未来展望
这项研究不仅揭示了辛伐他汀治疗OAPS的核心机制,更通过胎盘芯片技术搭建了贴近生理状态的体外模型,为妊娠相关疾病的药物筛选提供了新范式。 未来辛伐他汀抗炎、改善血流动力学的特性,有望成为难治性OAPS的联合治疗选择。