我们为什么会感到口渴?
水是生命中主要的分子之一。这就是为什么我们大部分人都是由它组成的。小时候,我很难理解这一点。那么我们不应该相对流动吗?我觉得我从未找到令人满意的答案,也没真正去寻求答案,直到我了解了生物体的潜在生理结构。水储存在细胞内,或流动在细胞外的液体中,而我们的器官和组织则因骨骼而保持半刚性。水在我们体内也一直在流动,随着我们发生、呼吸或排泄,水会不断离开身体——所以必须补充。这就是我们喝酒的原因,也是为什么感受到口渴感如此重要。解渴不仅深深满足感官,还让我们活着。但这种感觉从何而来?有个想法。这只是因为味觉干燥吗?不。对水的渴望是由更复杂的因素塑造的。我们的大脑有一个口渴中枢,蛋白质传感器会测量血液中盐或葡萄糖等分子的水平。当我们的器官渴望饮水时,这种需求会在血液中表现出来,化学信号会传递到大脑以滋养口渴感。在动物中,这种传感器被称为 TMEM63B。


生物体大约有70%是水组成的。在人类中,这一水平估计为60%。如果我们如此需要它,那是因为生命依赖于它。当我们喝水时,水会直接进入血液,将水分分布到全身——例如帮助细胞完成日常任务,运输营养物质或溶解营养,或携带废物进入体内。专门的孔隙让水分子进出细胞。这些被称为水脉素*,存在于所有生命界,甚至存在于病毒中。但水脉素只是让水分子从膜一侧传递到另一侧的通道。它们在调节细胞内的水分稳态中至关重要,但不负责产生口渴感。
是什么让我们对水产生了渴望?它是生物学领域中无形的东西之一。我们都知道它的含义和感觉,但很难用语言描述——除了用“口渴”这个形容词。动物本能地知道当它们感到口渴时必须找到水源,它们会朝着一滴露水、淡水湖或厨房水龙头游去。这一切都与生物体感知其内部状态的能力有关——比如水位。这是内感知这个迷人的领域,当我们的身体通过提供给我们感知——比如口渴——来告诉我们它的需求,从而让我们做出反应。

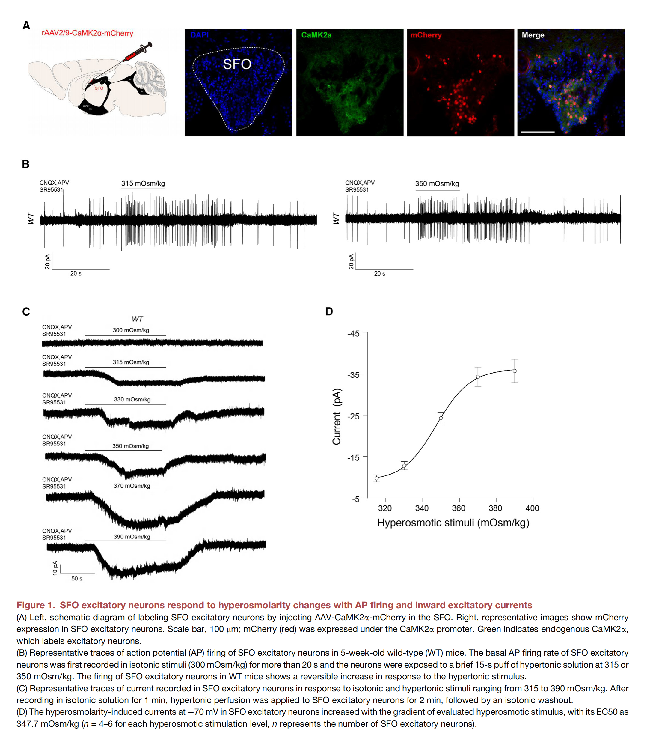
科学家们早已知道,我们大脑中一个叫终端层的部分负责感知口渴,以至于它也被称为口渴中枢。末端椎板内设有窝下器官,简称 SFO。通过构成血液的(渴)神经元,SFO 感知血液渗透压的变化——即当血液中溶剂(如盐或葡萄糖)水平过高时。当血液中的水分被需要吸收的器官吸收时,就会发生这种情况。科学家们无法理解的是 SFO 如何测量缺水情况,以及信息如何被理解并传递到大脑。答案是机械敏感离子通道,也就是机械传感器。机械传感器感知机械力的变化,如压力或溶剂浓度,并会打开以允许离子流动通过。这种离子流最终将最初的机械刺激转化为电信号或化学信号,传递到大脑。机械传感器的存在由德英生物物理学家伯纳德·卡茨在20世纪50年代提出。25年后,匈牙利裔美国生物物理学家乔治·贝凯西提出,某种机械感受器必须知道如何感知耳朵中不同的音调。最终,在20世纪80年代末,细菌中机械敏感离子通道的存在被确凿证实。

机械传感器存在于生活的各个领域,存在于多种组织中,并响应多种机械力。SFO 中存在的这些蛋白直到最近才被鉴定出来,尽管它们是最大的机械传感器家族:跨膜蛋白 63,简称 TMEM63。TMEM63 家族的机械敏感离子通道从植物(称为 OSCAs)保存到动物,由三个成员组成:TMEM63A、B 和 C。TMEM63B 在 SFO 神经元中高度表达,感知血液高渗透。换句话说,TMEM63B 测量的是由于缺水导致盐或葡萄糖等颗粒浓度异常高的现象。这被转化为化学信号,传递到大脑并转化为“口渴”。

TMEM63B 作为单体,具有 11 条跨膜螺旋形成实际的离子孔,一个 N 端结构域折叠成通道外侧的发夹,以及一个称为 IL2 的结构,该结构与通道内侧平行。IL2 一端形成钩状物,伸入膜内——这暗示它能感知膜张力。虽然尚未被证实,但 TMEM63B 的跨膜部分形成的空腔可能是用来沉积脂质的。脂质在调节机械敏感离子通道中至关重要,所以这说得通。奇怪的是,植物版的 TMEM63 OSCA 恰好作为二聚体起作用,尽管每个单体都形成一个孔。科学家们提出 IL2 可能参与形成单体或二聚体,尤其是因为从一种形式切换到另一种形式似乎会影响机械敏感性——这不是影响孔隙导电率,而是孔隙保持开启的时间长短。

你是否会好奇,为什么现在每个人都觉得需要带着一瓶水到处走。过去人们并没有减少水分摄入,但这表明我们已经认识到水对我们的健康至关重要,而且这是有充分理由的。TMEM63 缺乏会导致体内水分稳态失调,导致高血压和肾脏疾病,同时也会导致脑功能障碍,如智力障碍以及运动或视觉障碍。无论我们怎么看,生命都是平衡的问题——用生物学术语来说,是体内平衡。体内平衡对生命至关重要,这也是为什么我们像走钢丝的人一样,像所有生物一样,花费大量时间和精力尽力保持稳定。
参考文献
1. Zou W., Deng S., Chen X. et al.
TMEM63B functions as a mammalian hyperosmolar sensor for thirst
Neuron 113:1430-1445(2025)
PMID:40107268
2. Zheng W., Rawson S., Shen Z. et al.
TMEM63 proteins function as monomeric high-threshold mechanosensitive ion channels
Neuron 111:3195-3210(2023)
PMID:37543036