皱纹、松弛、暗沉……皮肤老化看似是“表面”问题,实则源于更深层的血管衰退。纽约大学医学院团队在《Nature》发表的最新研究首次发现:一种驻守在皮肤毛细血管旁的巨噬细胞(CAM)会随年龄增长特异性流失,直接导致微血管修复能力下降,成为皮肤老化的早期、可逆的“开关”。

图1|老化皮肤中CAM(绿色)数量显著减少,毛细血管血流(白色)受阻。
一、CAM是什么?皮肤里的“血管修理工”
研究人员利用活体双光子显微镜,对同一只小鼠的皮肤进行了长达18个月的“跟拍”。他们将皮肤分为三层:表皮、上真皮和下真皮,结果发现:
· 上真皮中的巨噬细胞(CAM)与毛细血管紧密相伴,负责清除血栓、吞噬红细胞碎片,维持血流畅通。
· 随着年龄增长,CAM的密度下降速度远快于毛细血管本身的丧失,导致大量血管“无人维护”。

图1|老化皮肤中CAM(绿色)数量显著减少,毛细血管血流(白色)受阻。
二、CAM流失会怎样?血管“血栓”难自清
实验团队用激光在毛细血管里“点”出微小血栓,模拟日常血管损伤:
· 年轻小鼠:CAM迅速聚集,吞噬血栓,血流24小时内恢复。
· 老年小鼠:CAM稀疏,血栓滞留,血流持续受阻,最终血管被“修剪”消失。
更关键的是,当研究人员用药物或基因手段提前清空CAM,即使年轻小鼠也会出现“老年式”修复障碍,证实CAM是血管修复的限速步骤。

图3|骨髓来源单核细胞(dsRed+,红色)几乎不进入上真皮;CAM主要靠局部自我增殖,但增殖速度赶不上丢失速度。
三、为什么CAM会“越老越少”?
传统观点认为,组织巨噬细胞会靠自我增殖+骨髓外援保持恒定。但新研究发现:
· 皮肤上真皮CAM几乎完全依赖本地增殖,骨髓单核细胞贡献<5%。
· 随着年龄增长,CAM的增殖速率下降,而丢失速率不变,导致“入不敷出”。
· 更重要的是,单个CAM死亡后,邻近细胞不会主动迁移或增殖来补位,留下“真空地带”。
于是,毛细血管一旦受损,周围75 μm内没有CAM,就无法及时清理血栓,最终被迫“废弃”。

图4|激光局部清除CAM后8周,空缺区域(黄色虚线)几乎无细胞迁入,血流显著下降。
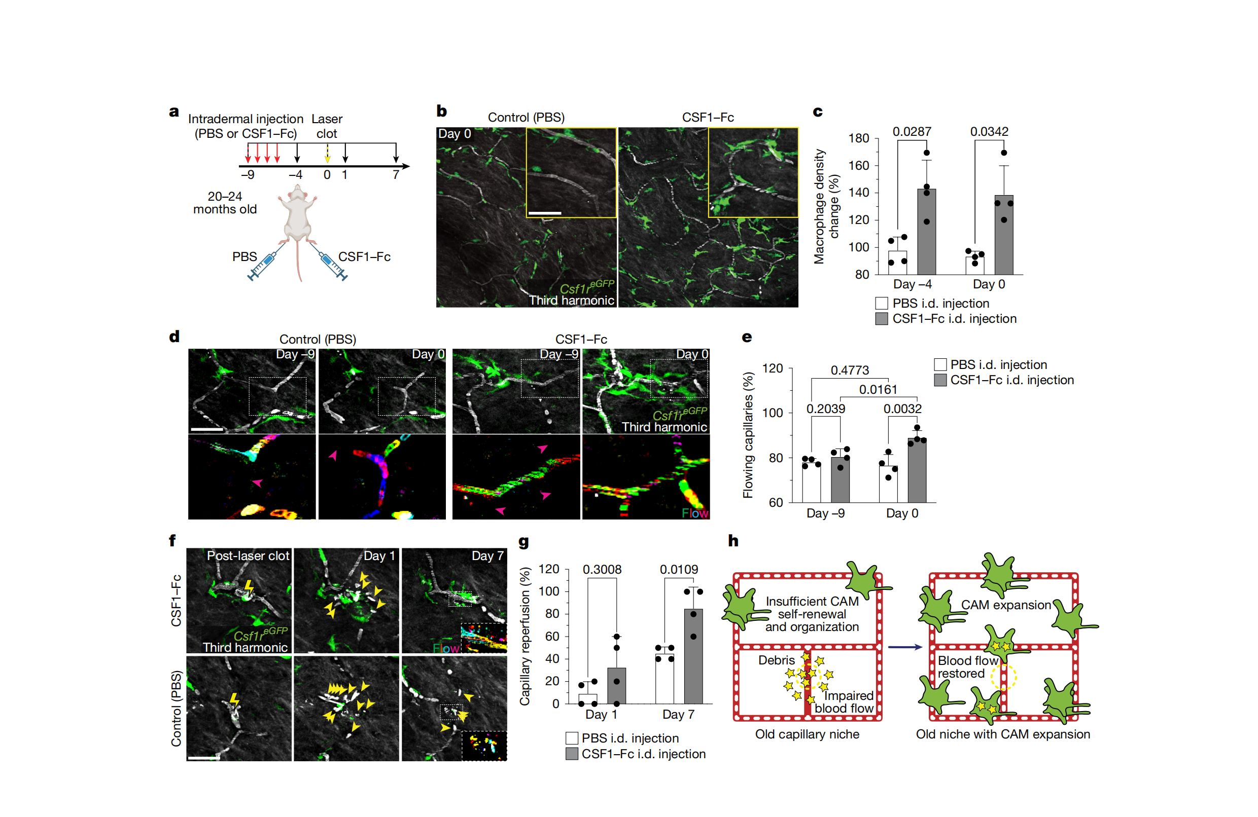
四、好消息:补充CAM可“逆转”血管老化
作者给20–24月龄老年小鼠连续4天皮内注射CSF1-Fc(巨噬细胞生长因子),结果:
· CAM密度恢复至年轻水平;
· 毛细血管自发性血流阻塞减少;
· 后续激光血栓的修复速度显著加快。
这一“局部增兵”策略无需全身给药,为抗衰老护肤、慢性伤口愈合、甚至延缓器官衰老提供了新思路。

图5|CSF1-Fc(右)使老年小鼠CAM(绿色)密度回升,激光血栓后血流恢复明显优于PBS对照(左)。
五、写在脸上,也写在身体里
研究团队进一步检查人类皮肤样本发现:>75岁老年人的CAM数量与毛细血管密度比值显著低于<40岁年轻人,证实“CAM-血管耦合流失”同样适用于人类。
这不仅解释了为何老年人皮肤更易出现瘀青、溃疡难愈,也提示维护局部免疫细胞健康,或许是抗衰老的通用策略。
参考文献:Mesa, K.R. et al. Niche-specific dermal macrophage loss promotes skin capillary ageing. Nature (2025).