玫瑰,作为爱情与美丽的象征,其迷人的香气一直深受人们喜爱。但你是否想过,这醉人的香味是从何而来?近期,一项发表在《Cell》上的重磅研究,揭开了玫瑰香气演化背后的神秘面纱——一个全新的基因“SCREP”的诞生故事。

一、从“不香”到“香”:两种玫瑰的启示
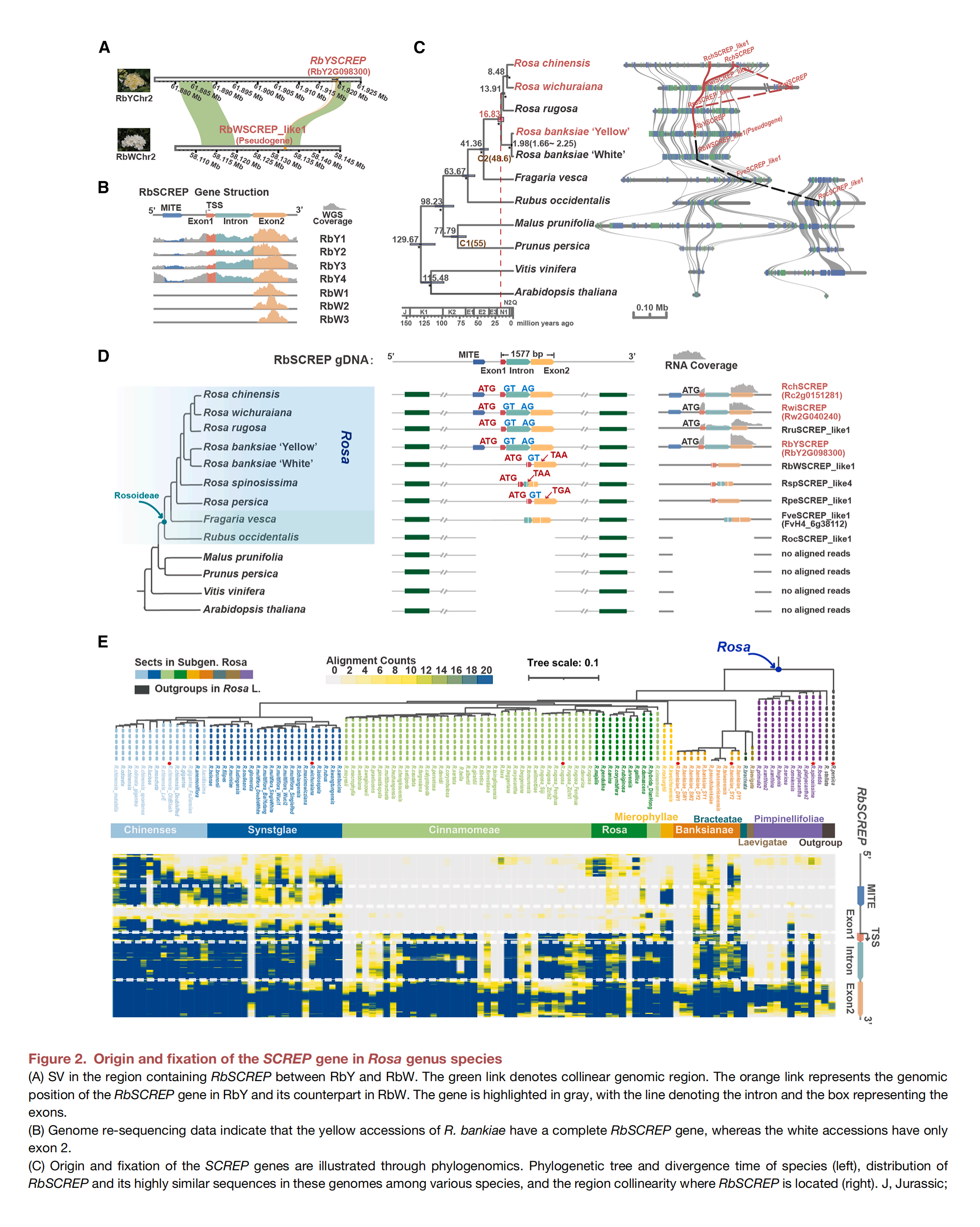
故事的开端,源于对两种亲缘关系很近的玫瑰——白木香(Rosa banksiae 'White')和黄木香(Rosa banksiae 'Yellow')的观察。白木香花朵洁白,香气浓郁;而黄木香花朵金黄,却几乎闻不到香味。
科学家们通过代谢组学分析发现,白木香花朵中富含一种名为丁香酚(Eugenol)的挥发性物质,而黄木香中这种物质含量极低。丁香酚正是赋予许多花卉(包括玫瑰)独特甜美香气的关键化合物之一。

图2|SCREP基因在蔷薇属的起源与固定。
二、追踪基因“指纹”:SCREP的惊人发现
为了找到导致这种差异的遗传根源,科学家们对这两种玫瑰进行了全基因组测序和精细比较。他们发现了一个关键差异区域,该区域包含一个在其他植物中从未见过的全新基因——SCREP。
更令人惊讶的是,这个SCREP基因并非通过传统的基因复制(Gene Duplication)方式产生,而是“从无到有”(de novo origination)地演化而来。它的部分序列(第二外显子)在蔷薇科植物(如草莓、覆盆子)中存在非编码的“祖先序列”,但第一外显子和内含子却是玫瑰属独有的新“创造”。

图3|丁香酚合成通路关键酶(COMT1、CCR1、REF1、EGS2)体外活性与转基因验证。来源:原PDF Figure 3,第6页。
三、“跳跃基因”的魔法:增强香气表达
一个新基因的诞生只是故事的一半,它如何获得功能并影响性状是另一半。研究发现,在大多数具有浓郁香味的玫瑰品种中,SCREP基因的上游启动子区域被插入了一段特殊的“跳跃基因”——微型反向重复转座元件(MITE)。
这个MITE的插入,就像一个“增强器”,极大地提高了SCREP基因的表达水平,使其在花朵中大量产生SCREP蛋白。
四、香气“指挥官”:SCREP如何工作?
那么,SCREP蛋白又是如何调控香气的呢?研究揭示,SCREP蛋白是一个转录因子,扮演着“指挥官”的角色。它并不直接合成丁香酚,而是调控那些负责合成丁香酚的“工人”基因(如COMT1, CCR1, EGS2等)的表达。
具体来说,SCREP会抑制那些促进丁香酚合成的基因(COMT1, CCR1, EGS2),同时激活一个反向作用的基因(REF1)。这样一来,就能精细地“微调”花朵中丁香酚的含量,从而塑造出不同玫瑰品种间丰富多样的香气特征。

图4|RbSCREP蛋白的亚细胞定位、转录激活活性及MITE插入对启动子活性的增强效应。来源:原PDF Figure 4,第7页。
五、演化与多样性:SCREP的旅程
通过对100多个蔷薇属物种的基因组分析,科学家们描绘出SCREP基因的演化旅程:
1. 古老起源:其部分序列(第二外显子)在蔷薇科祖先中已存在,但无编码功能。
2. 玫瑰特化:在玫瑰属演化过程中,通过突变和重组,逐渐形成了完整的、可编码蛋白的基因结构。
3. 功能获得:MITE转座子的插入,使其表达量飙升,获得了强大的调控功能。
4. 多样性驱动:SCREP基因在不同玫瑰物种中的存在与否,以及其调控强度的差异,直接导致了不同玫瑰品种间丁香酚含量和香气的巨大差异,从而驱动了玫瑰香味的多样化。

六、结语:新基因,新性状,新世界
这项研究不仅解开了玫瑰香气多样化的谜团,更提供了一个关于新基因如何诞生、如何获得功能、如何塑造生物性状的精彩案例。它告诉我们,生命的演化充满了惊喜与创新,一个“从无到有”的基因,就能为世界增添万千芬芳。
未来,科学家们或许可以利用对SCREP基因的理解,通过生物技术手段,精准地调控花卉的香气,培育出更具特色、更受人们喜爱的玫瑰新品种,让这个世界充满更多迷人的香味。
参考资料:Li, Y., Li, R., Shang, J., et al. (2025). A de novo-originated gene drives rose scent diversification. Cell.